OHJEEN SISÄLTÖ
Johdanto
Lainsäädännöllinen tausta
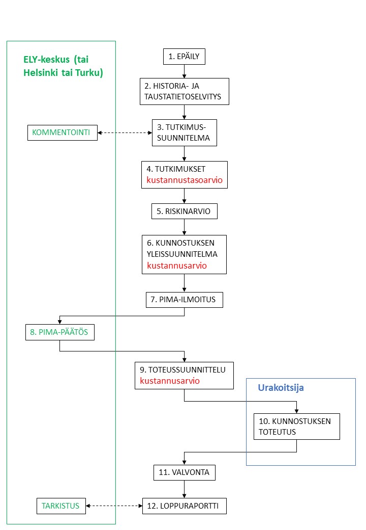
Pima-hankkeen vaiheistus
Kustannusarvioiden laadinta
Yhteenveto
Maaperän pilaantuneisuus ja maaperässä olevat haitta-aineet tulisi ajatella normaalina rakentamiseen liittyvänä olosuhteena. Pilaantuneen maaperän (pima) puhdistamiseen voidaan varautua suunnittelussa aivan kuten muihinkin epäsuotuisiin maaperäolosuhteisiin kuten pehmeikköjen perustamisterpeeseen tai happamiin sulfaattimaihin. Jos pilaantuneisiin maihin ei varauduta ajoissa, voi syntyä kustannus- ja aikatauluongelmia.
Monilta ongelmilta voidaan välttyä, jos pima-prosessia tarkastellaan kokonaisuutena ja ymmärretään eri osapuolten rooli.
Tavallisimpia pilaantuneisuuden aiheuttajia ovat olleet polttoaineiden jakelu, jätteenkäsittely, romuttamot, ampumaradat sekä teollisuus- tai varastotoiminta, jossa on käsitelty suuria määriä kemikaaleja.
Usein pilaantunutta maata todetaan myös alueilla, joissa ei ole ollut mitään em. pilaavista toiminnoista, mutta joita on täytetty 1940-60 -luvuilla, jolloin ympäristönsuojeluun ei vielä juurikaan kiinnitetty huomiota. Haitta-aineiden lisäksi merkittäviä kustannuksia voi aiheuttaa maaperässä olevat erilaiset jätteet.
Maaperän pilaantuneisuus määritellään kohdekohtaisella riskinarvioinnilla, jossa otetaan huomioon useita muita tekijöitä kuin itse haitta-aineen pitoisuus. Pilaantuneisuutta ei siis voi enää määrittää pelkällä mekaanisella ohjearvovertailulla.
Vaikka lainsäädännössä pima-alan termistö on johdonmukainen, käytetään ammattikielessäkin vielä alalle aiemmin vakiintuneita termejä. Pilaantuneiden maiden ’puhdistuksen’ sijasta puhutaan tavallisesti ’kunnostamisesta’, samoin ’pilaantuneisuuden’ sijaan voidaan käyttää vanhempia termejä ’saastunut’ ja ’likaantunut’. Termillä ’kynnysarvomaa’ tarkoitetaan yleisesti maata, jossa haitta-aineiden pitoisuus on kynnysarvon ja alemman ohjearvon välissä. Lainsäädännön käyttäessä termiä ’selvittäminen’ puhutaan alalla yleisesti ’tutkimisesta’.
Keskeinen lainsäädäntö
Keskeinen yleislaki on ympäristösuojelulaki (YSL 527/214), jonka luvussa 14 määrätään mm. puhdistamisvelvollisuudesta, puhdistamistarpeen arvioinnista, lupamenettelystä, viranomaisten toimivallasta ja selontekovelvollisuudesta. Ympäristönsuojelulaki edellyttää, että jos on aihetta epäillä maaperän tai pohjaveden pilaantumista, puhdistamisesta vastuussa olevan on selvitettävä alueen pilaantuneisuus ja puhdistamistarve.
Pilaantuneisuus ja puhdistustarve määritellään ohjearvoperusteisen arvioinnin ja kohdekohtaisen riskinarvion kautta. Valtioneuvoston asetuksessa maaperän pilaantuneisuuden ja puhdistustarpeen arvioinnista (214/2007) esitetään tavallisimmille haitta-aineille ohjearvot ja esitetään, miten pilaantuneisuus arvioidaan kohdekohtaisesti. Ohjearvoja on kolme:
- ylempi ohjearvo, jota käytetään vertailuarvona, kun maankäyttö on ei-herkkää. Ylempi ohjearvo on siis mekaaninen vertailuarvo esimerkiksi katualueilla.
- alempi ohjearvo, jota käytetään vertailuarvona, kun maankäyttö on herkkää. Tällaisia alueita ovat esimerkiksi asuinalueet.
- kynnysarvo, jonka ylittyessä maaperän pilaantuneisuus ja puhdistustarve on arvioitava. Kynnysarvo on siis eräänlainen herätearvo.
Pelkät ohjearvot eivät riitä enää nykyisin puhdistamistarpeen määrittelyyn, vaan niitä käytetään lähtökohtana kohdekohtaisen riskinarvion tekemisessä. Arvioinnissa tarkasteltavat asiat on esitetty yleisellä tasolla VNa 214/2007:n 2 §:ssä ja kuvattu tarkemmin ympäristöhallinnon ohjeessa ”Pilaantuneen maa-alueen riskinarviointi ja kestävä riskinhallinta (6/2014)”. Kohdekohtaisessa riskinarvioinnissa huomioidaan haitta-aineiden pitoisuuden ja määrän lisäksi taustapitoisuus, sellaiset maaperäolosuhteet, jotka voivat vaikuttaa haitta-aineiden leviämiseen, sijainti pohjavesialueella, kohteen nykyinen ja tuleva käyttötarkoitus, mahdollisuus altistua haitta-aineille lyhyen ja pitkän ajan kuluessa sekä altistuksen vaikutukset ihmisten terveydelle että ympäristölle. Asetuksessa korostetaan, että riskinarvioinnin pitää perustua riittävän laajaan tutkimukseen, joka on tehty luottavilla menetelmillä. Riskinarvioinnin, ja samoin toteutettavan kunnostuksen lähtökohtana on, että maaperässä olevista haitta-aineista ei saa aiheutua ympäristö- tai terveyshaittaa.
Pima-hankkeisiin liittyy olennaisesti myös jätelainsäädäntö. Jätelaki (646/2011) käsittelee kaivettujen pilaantuneiden maiden jäteluonnetta sekä velvollisuutta noudattaa jätteiden käsittelyssä etusijajärjestystä. Pimojen kohdalla etusijajärjestyksen voidaan ajatella tarkoittavan, että ensisijaisesti jätteen – eli kaivettavan pilaantuneen maan – määrää on pyrittävä vähentämään. Jos se ei ole mahdollista, on kaivettava pima pyrittävä hyödyntämään ja vasta viimeisenä vaihtoehtona on pimojen loppusijoittaminen kaatopaikalle tai jätteenkäsittelylaitokseen.
Julkisoikeudellinen vastuu
Pilaantunut maaperä on puhdistettava, jos pilaantuminen aiheuttaa ympäristö- tai terveysriskin. Ympäristönsuojelulain 133 §:n mukaan vastuu
- ensisijainen vastuu puhdistamisesta on pilaantumisen aiheuttajalla
- jos pilaantumisen aiheuttajaa ei saada selville tai tämä ei pysty täyttämään puhdistusvelvollisuuttaan, on toissijainen vastuu alueen haltijalla
- jos haltijaa ei voida velvoittaa puhdistamaan pilaantunutta maaperä, esimerkiksi kohtuuttomuussyistä, jää puhdistusvelvollisuus kunnalle.
Tämä periaate on yksiselitteinen, jos pilaantumista on tapahtunut 1.1.1994 jälkeen. Käytännössä vastaava järjestys koskee myös pilaantumista, joka on tapahtunut nykyistä lainsäädäntöä edeltäneen jätehuoltolain voimaan tulon, 1.4.1979, jälkeen. Jos pilaantuminen on päättynyt ennen jätehuoltolain voimaantuloa, ovat vastuukysymykset hyvin epäselviä, koska soveltuvaa lainsäädäntöä ei ollut.
Jos aiheuttaja ei vastaa puhdistamisesta, jää puhdistaminen ja sen kustannukset käytännössä aina kadun rakentajalle.
Yksityisoikeudellinen vastuu
Kiinteistökauppojen yhteydessä osapuolet ovat voineet myös sopia puhdistamisvastuista ympäristönsuojelulain määräyksistä poiketen. Tällöin on tyypillistä, että vastuiden rahallista määrää, ajallista kestoa tai alueellista ulottuvuutta on rajoitettu. Ostajan ja myyjän keskinäinen sopimus on aina ensisijainen osapuolten keskinäisessä suhteessa. Ulkopuolinen toimija, kuten kunta kadun rakentajana, ei voi kuitenkaan vedota sopimukseen, jossa se ei ole itse osapuolena.
Lupamenettelyt
Ympäristönsuojelulain 136 §:n mukaan pilaantuneen maan puhdistaminen edellyttää ELY-keskukselle tehtävää ilmoitusta. ELY-keskus tarkistaa ilmoituksen ja tekee sen johdosta päätöksen, jossa antaa tarvittavia määräyksiä mm. puhdistustavoitteista ja tarkkailusta. Puhdistaminen saattaa edellyttää ympäristölupaa, mikäli puhdistamisesta saattaa aiheutua esimerkiksi vesistön pilaantumista tai naapurustolle kohtuutonta rasitusta.
Ympäristönsuojelulain 138 §:n mukaan ELY-keskuksen toimivalta voidaan siirtää tietyin edellytyksin kunnan ympäristösuojeluviranomaiselle. Tällä hetkellä sekä Helsingin että Turun kaupungeilla on oikeus tehdä pima-päätökset alueillaan.
Pima-ilmoituksen tekee se, joka vastaa puhdistamisesta. Vaikka julkisoikeudellinen vastuu olisikin pilaantumisen aiheuttajalla, vastaa tavallisesti kadun rakentaja pilaantuneen maan puhdistamisesta.
Ilmoituslomake löytyy ympäristöhallinnon sivuilta https://www.ymparisto.fi/pimailmoitus. Itse ilmoituslomake on yksinkertainen, mutta sen liitteeksi on laadittavat puhdistuksen yleissuunnitelma, jonka osana on kohdekohtainen riskinarvio.
Päätöksen käsittelyaika on 45 vuorokautta. Päätöksestä voidaan valittaa Vaasan hallinto-oikeuteen 30 vuorokauden kuluessa. Vaasan hallinto-oikeuden päätöksestä on tietyissä tapauksissa mahdollista valittaa edelleen korkeimpaan hallinto-oikeuteen. Valituksien käsittely molemmissa oikeusasteissa kestää tavallisesti 1 – 2 vuotta.
Jos pima-hankkeen jakaa sopiviin osiin, on sen hahmottaminen ja hallitseminen selkeää. Toimimalla järjestelmällisesti vähenee mahdollisuus, että pimat todetaan yllättäen vasta kadun rakentamisen aikana. Näin voidaan välttää yllättäviä kustannuksia ja katurakentamisen viivästymistä.
Pima-hankkeessa voidaan nähdä seuraavat vaiheet:
- Herää epäily maaperän mahdollisesti pilaantuneisuudesta. On tavallista, että tällöin ollaan yhteydessä kunnan tai ELY-keskuksen ympäristöviranomaiseen, joiden tuella ratkaistaan, onko syytä ryhtyä tarkempiin selvityksiin. Viranomaiset voivat selvittää Maaperän tilan tietojärjestelmästä, onko kohteessa tai sen välittömässä lähteisyydessä ollut pilaavaa riskitoimintaa.
- Valitaan pima-konsultti, joka tekee historia- ja taustatietoselvityksen. Lähteinä voidaan käyttää vanhojen karttoja ja ilmavalokuvia, joita on runsaasti netissä. Jos alueelta on aikaisempia tutkimustuloksia, voidaan niitä hyödyntää. Myös kohteen historiaa tuntevien henkilöiden haastattelut voivat olla hyödyllisiä.
- Tutkimussuunnitelmassa esitetään tutkimuksen tavoitteet ja aluerajaus. Varsinaisista tutkimuksista kuvataan näytteenottopisteet, näytteenottotavat (kaivinkone, koekuopat, pohjavesi, huokosilma), tehtävä kemialliset analyysit. Lisäksi esitetään työturvallisuuteen vaikuttavat tekijät. Jos on oletus, että pilaantuneita maita kaivetaan, kannattaa tehdä myös hyötykäytön ja/tai loppusijoituksen edellyttämät liukoisuuskokeet. Tutkimussuunnitelma voidaan toimittaa myös ympäristöviranomaisille kommentoitavaksi, jolloin saada varmistus, että tutkimuksissa keskitytään oleellisiin asioihin ja lisäksi sujuvoitetaan koko pima-hankkeen läpivientiä.
- Tutkimukset aloitetaan hankkimalla tarvittavat tutkimusluvat ja tekemällä selvitykset maanalaisista kaapeleista ja johdoista. Kannattaa selvittää voidaanko pima-tutkimuksien näytteenotto yhdistää pohjatutkimuksiin, jolloin on mahdollista saada kustannussäästöjä. Näytteenotossa on tärkeää tehdä havainnot mahdollisista jätteistä. Maankäytön muutosalueilla on tyypillistä, että kaikkia tutkimuksia ei pystytä suorittamaan kerralla, vaan ne tehtävä useassa eri vaiheessa. Näytteet tutkitaan laboratoriossa tutkimussuunnitelmassa esitetyt haitta-aineet, mutta on mahdollista, että näytteentotossa havaitaan asioita, jotka edellyttävät analyysimäärien lisäämistä tai uusien haitta-aineiden tutkimusta.
- Tulosten perusteella laaditaan kohdekohtainen riskinarvio. Riskinarvioinnissa painottuu erityisesti riskit tulevan katualueen käytössä ja toisaalta haitta-aineiden kulkeutuminen ulos alueelta. Usein katurakentamisessa syntyy tilanne, että vaikka pimat sinänsä eivät aiheuttaisi ympäristö- ja terveysriskejä, on maat kaivettava rakentamisen vuoksi. Myös tällaisessa tilanteessa tehdään vakiintuneen käytännön mukaisesti ilmoitus pilaantuneen maan puhdistamisesta.
- Kunnostuksen yleissuunnitelmassa kuvataan kunnostusperiaatteet, miten kunnostusta valvotaan ja miten lopputulos dokumentoidaan. Jos maarakentamisessa on mahdollista hyödyntää kaivettuja pimoja tai kynnysarvomaita, esitetään myös hyödyntäminen kunnostuksen yleissuunnitelmassa. On huomattava, että yleissuunnitelman laaditaan nimenomaan ympäristöviranomasta varten, jotta tämä pystyy tekemään pima-päätöksen. Sen ei ole tarkoitus olla rakentamisen teknistä toteuttamista koskeva asiakirja.
- Pima-ilmoitus laaditaan ympäristöhallinnon lomakkeelle ja sen liitteenä on kunnostuksen yleissuunnitelma.
- Pima-päätöksen tekee ELY-keskus, Helsingin ja Turun kaupungin ympäristönsuojeluviranomainen. Päätöksessä annetaan yleensä yleissuunnitelmaan täsmentäviä määräyksiä. Jos päätöksen ja kunnostuksen yleissuunnitelman välillä on ristiriitoja, noudatetaan päätöstä.
- Toteutussuunnittelu Pilaantuneiden maiden toteutus esitetään rakennussuunnitelmissa. Se joko kuvataan kunnallisteknisten töiden työselostuksessa omana osionaan tai erillisessä työkohtaisessa työselostuksessa. Toteutussuunnittelun yhteydessä tehdään PIMA-suoritteiden määrälaskenta ja -luettelo tarvittavassa laajuudessa sekä kustannusarvio. Toteutussuunnitelmiin kuuluu myös pilaantuneista maista aiheutuvien riskien kartoitus ja niiden huomioiminen turvallisuusasiakirjassa.
Pilaantuneiden maiden kunnostus tehdään yleensä pääosin yksikköhinnoiteltuina töinä, koska suoritteiden määrää ei yleensä tiedetä tarkasti etukäteen eikä niitä voi laskea yksiselitteisesti suunnitelmista. Urakoiden kilpailutusta varten määritellään yksikköhintaisesti tehtävät suoritteet ja tarvittaessa niiden sidotut määrät.
Pilaantuneiden maiden loppusijoitus voidaan joko sisällyttää urakkaan tai tehdä tilaajan erillishankintana. Jos loppusijoitus ei kuulu urakkaan, tulee vastaanotto kilpailuttaa erikseen. Vastaanottopaikan valinnassa tulee tällöin huomioida myös kuljetuskustannukset (sisältyvät yleensä urakkaan). - Kunnostuksen toteutus massanvaihdolla voi käsittää ainakin seuraavia vaiheita: kaivaminen, massojen esikäsittely (seulonta, välppäys, kuivatus), kuljettaminen loppusijoituskohteeseen, huomio- ja eristerakenteet, täyttötyöt ja kaivettujen pimojen hyödyntäminen sekä pilaantuneiden kaivantovesien käsittely. Kunnostus voidaan joskus tehdä myös in situ -menetelmällä, jolloin pilaantuneita maita ei poisteta kaivamalla, vaan ne käsitellään sijaintipaikallaan. Kunnostus tehdään yleensä kadun maanrakennustöiden yhteydessä osana katu-urakkaa. Mikäli kunnostus tehdään etukäteen erillisenä työnä, on se sovitettava yhteen kadunrakennuksen kanssa huomioiden mm. kaivu- ja täyttötasot, täytön materiaali- ja laatuvaatimukset sekä kaivantojen mahdolliset tuentatarpeet.
- Kunnostuksen valvonta on keskeinen osa pima-hanketta. Ympäristötekninen kenttävalvoja ohjaa ja valvoo kaivua. Valvoja tekee pilaantuneiden maiden kaivun rajauksen ja massojen pilaantuneisuusluokittelun sekä ohjaa massat oikeaan hyötykäyttö- tai loppusijoituskohteeseen. Kenttävalvoja määrittää jäännöspitoisuusnäytteiden avulla kunnostuksen tavoitetason saavuttamisen, jolloin kunnostus voidaan lopettaa. Valvoja vastaa myös pima -massojen sekä työnaikaisen seurannan ja laadunvalvonnan kirjanpidosta sekä kunnostuksen raportoinnista.
- Loppuraportti laaditaan, kun pima-kunnostus on saatu päätökseen. Loppuraportin laatii kunnostuksen valvonnasta vastannut ympäristötekninen valvoja. Ympäristöviranomainen tarkistaa loppuraportin ja antaa pyydettäessä lausunnon. Joissain tapauksissa, lähinnä jos kohde sijaitsee pohjavesialueella ja maaperään jää haitta-aineita, voi kohteeseen jäädä jälkiseuranta.

Pilaantuneista maista aiheutuvat lisäkustannukset voidaan arvioida kahdessa eri kohdassa prosessia.
Ensimmäinen karkea kustannustasoarvio saadaan, kun pima-tutkimukset on tehty. Tällöin arvioidaan pilaantuneiden maiden määrä (t) ja määrä kerrotaan tyypillisellä yksikköhinnalla (€/t). Yksikköhinta vaihtelee tyypillisesti haarukassa 50 – 100 €/t. Kokemusperäisesti tiedetään, että määräarvioiden epävarmuus vaikuttaa kustannustasoarvioon paljon enemmän kuin yksikköhinta. Haluttaessa määräarviota voidaan täsmentää tekemällä tarkemmat tutkimukset.
Kun kunnostuksen yleissuunnitelma on laadittu, voidaan kustannukset arvioida tarkemmin. Kustannusarvioissa otetaan huomioon seuraavat pääkohdat
- eritavoin pilaantuneiden maiden määrä ja niiden käsittely-/loppusijoituskustannus
- kuljetuskustannukset
- huomio- ja eristerakenteet
- kaivantovesien käsittely
- valvonnan työ- ja analyysikustannukset
- mahdollisesta pima-hyödyntämisestä saatavat säästöt
- täyttökustannukset
- yleiskustannukset ja varaukset
Kustannusarviota voidaan tarkentaa vielä toteutussuunnitteluvaiheessa, jolloin pima -kunnostukseen liittyvät suoritteet ja niiden määrät ovat tarkemmin selvillä. Kustannusarvioissa on huomioitava, ettei suoritteita, jotka sisältyvät sekä kadunrakennukseen että pima-kunnostukseen lasketa kahteen kertaa, kuten esim. tietyt kaivut, täytöt, kaivantojen tuennat yms.
Maaperässä olevat jätteet voivat vaikuttaa kustannuksiin paljon. Erityisesti puujätteen määrä voi nostaa vastaanottohinnan jopa kymmenkertaiseksi ja toisaalta puujäte yleensä estää maa-aineksen hyödyntämisen maarakentamisessa.
Normaalisti pääosta kustannuksista (70-90 %) muodostuu kunnostusvaiheesta. Tutkimuksiin (tyypillisesti kokonaiskustannuksista alle 10 %) panostamalla voidaan vähentää kustannusarvioiden epävarmuutta.
Pilaantuneet maat mielletään nykyään normaaliksi, teollistuneeseen yhteiskuntaan kuuluvaksi asiaksi. Kun pimat huomioidaan ajoissa eivät ne yleensä aiheuta rakentamisprosessiin viivästyksiä.
Toisaalta pitää tiedostaa, että vaikka pimoista ei aiheutuisi lainsäädännön tarkoittamaa ympäristö- tai terveysriskiä, voivat ne aiheuttaa merkittäviäkin vastaanottokustannuksia, jos kaivettuja maa-aineksia ei voida hyödyntää esimerkiksi helposti kulkeutuvien haitta-aineiden tai jätteisyyden vuoksi. Tällä hetkellä ympäristönhallinnossa on valmisteilla Valtioneuvoston asetus eräiden maa-ainesjätteiden hyödyntämisestä maarakentamisessa (”masa-asetus”). Tämä asetus yksinkertaistanee ja selkeyttänee pimojen hyödyntämistä maarakentamisessa tulevaisuudessa.
Kirjoittanut Kimmo Järvinen,
Syyskuu 2020
Lähteitä ja kirjallisuutta
Ympäristönsuojelulaki (527/2014) https://finlex.fi/fi/laki/ajantasa/2014/20140527
Jätelaki (646/2011) https://www.finlex.fi/fi/laki/ajantasa/2011/20110646
Valtioneuvoston asetusmaaperän pilaantuneisuuden ja puhdistustarpeen arvioinnista (214/2007) https://www.finlex.fi/fi/laki/alkup/2007/20070214
Valtakunnallinen pilaantuneiden maa-alueiden riskienhallinta strategia, Suomen ympäristö 10/2015.https://helda.helsinki.fi/bitstream/handle/10138/159058/SY_10_2015.pdf?sequence=3&isAllowed=
Kaivetut maa-ainekset – jäteluonne ja käsittely. Ympäristöministeriön muistio 3.7.2015.
Pilaantuneen maa-alueen tutkimuksen ja kunnostuksen työsuojelupas. Ympäristöhallinnon ohjeita 7/2006. https://julkaisut.valtioneuvosto.fi/bitstream/handle/10138/41536/OH7_2006_Pilaantuneen_maa_alueen_tutkimuksen_ja_kunnostuksen_tyosuojeluopas.pdf?sequence=2
Pilaantuneen maa-alueen riskinarviointi ja kestävä riskinhallinta. Ympäristöhallinnon ohjeita 6/2014. https://helda.helsinki.fi/bitstream/handle/10138/136564/OH_6_2014.pdf
Pilaantuneen maa-alueen kunnostuksen yleissuunnitelma. Ympäristöopas, 2010. https://helda.helsinki.fi/bitstream/handle/10138/38822/YO2010_Pilaantuneen_maa-alueen_kunnostuksen_yleissuunnitelma.pdf?sequence=1&isAllowed=y